80G高频雷达液位计(经济型)
简要描述:一、产品原理:80G调频连续波雷达液位计的通用原理为雷达在安装位置发射电磁波,电磁波碰到介质反射后被雷达接收,接收信号与发射信号之间的频率差8f和介质表面的距离R 成一定比例关系:R=C(速度)*8f(频率差)/2/K(调频斜率)。因为光速C和调频斜率K已知,因此算出频率差8f,便可得到雷达安装位置···。
产品分类:雷达物位计
公司名称:金湖博锐仪表有限公司
更新时间:2026-01-06 10:51:07
访 问 量:49
一、产品原理:
80G调频连续波雷达液位计的通用原理为雷达在安装位置发射电磁波,电磁波碰到介质反射后被雷达接收,接收信号与发射信号之间的频率差8f和介质表面的距离R 成一定比例关系:R=C(速度)*8f(频率差)/2/K(调频斜率)。因为光速C和调频斜率K已知,因此算出频率差8f,便可得到雷达安装位置到液面的距离R,再通过已知的安装高度,减去雷达到液面的空间距离(简称空高),得出液位的高度。

二、80G雷达液位计的特点
(1)波束角小,能量集中,具有更强抗干扰能力,更高的测量精度
(2)体积小,重量较轻,便于安装
(3)防护等级高达1P68,适合多种水位测量场合。
(4)测量范围*高可达85米,覆盖大型水库等水位测量
(5)多种输出电路接口与采集系统配合

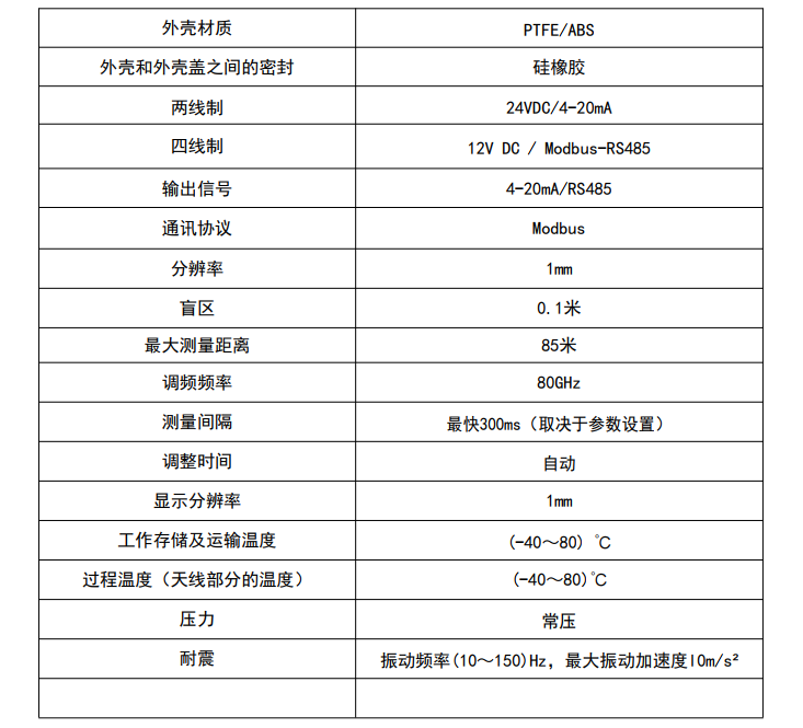
三、80G雷达液位计性能
应用:河道,湖泊,浅滩
测量范围:0~85米
过程连接:DN50/G2起
过程温度:-40~80C
过程压力:(-0.1~0.3)MPa
精度:2mm
频率范围:76GHz~81GHz
防护等级:IP68
天线尺寸:35mm透镜
供电电源:9-30VDC
信号输出:4-20mA/RS485
调试:蓝牙/Modbus协议
现场调试:微信小程序
波特率:9600(默认)
外壳:PTFE/ABS

四、80G雷达液位计调试
雷达液位计有三种调试方法:
1.手机蓝牙调试/通过微信小程序连接蓝牙调试
2.雷达上位机调试/通过MUDBUS协议调试
3.用显示和调整模块进行调试
- 上一篇:防腐雷达液位计
- 下一篇:80G调频雷达物位计


您的位置:
在线交流